Work in Progress: Objectified AI
Physical embodiment and tangible user interface for LLM
Visit the to learn about the ideas and outcome of this project. This page focuses on process documentation.
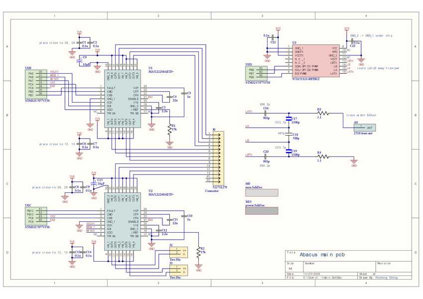
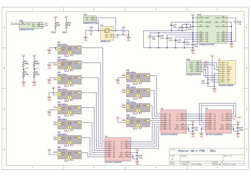
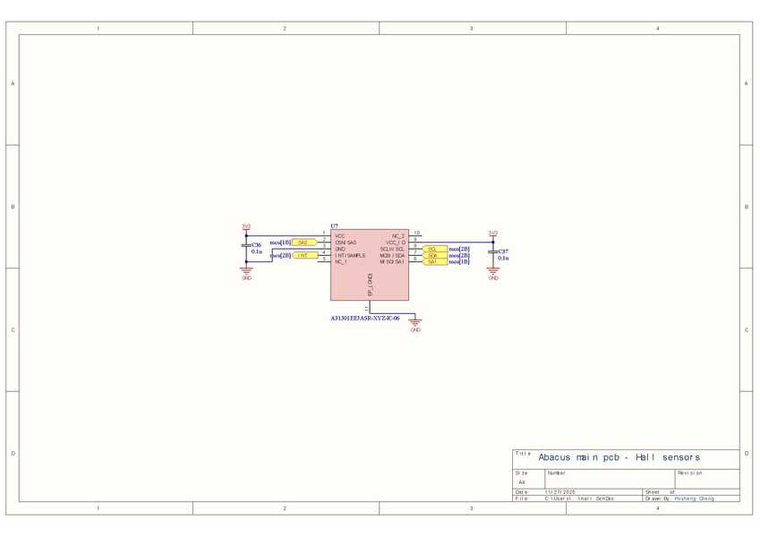
Multi-Axis Embedding Console
More infomration can be found in the following link.





